Engineered Bacterial Therapy Activates Immune Response in Cancer Preclinical Studies
October 8, 2025
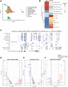
ACTM-838 showed durable anti-tumor efficacy in multiple murine tumor models and synergized with anti-PD1 therapy in combination.”BUFFALO, NY - October 8, 2025 – A new research paper was published in Volume... read more
